Fill out the form, and we'll get in touch as soon as possible.
Visualize amounts with respect to one categorical variable
Use a grouped bar chart to compare the same categories within different groups.
Highlight the part-to-whole relationships of categories and compare various groups with this stacked bar graph.
Visualize and understand the cumulative effect of sequentially added positive or negative values.
Variation of the standard waterfall chart which adds up items from right to left to a total on the left of the chart.
Waterfall chart with multiple data series stacked per category, ideal for visualizing the cumulative effect of several contributing factors at each step.
Create a stacked bar chart that adds up to 100%.
A horizontal variant of the classic column chart.
Our free chart creator helps you create beautiful Marimekko charts in no time. Online, in PowerPoint, or Google Slides.
Compare up to six different categories with this charming diagram.
Create a butterfly chart to compare two data sets side by side.
Break down demographics with this population pyramid.
Quickly create a sophisticated polar graph with stacked bars. It's an eye-catching alternative to conventional column charts.
A bar chart that highlights the change from one record to the next using hand drawn arrows.
Create a tornado chart to analyze and evaluate decisions.
Communicate the completion status of a task list with our progress bar chart.
Capture you audience's attention with this nice bar chart alternative.
This modified bar chart with its circular shape is as stylish as possible for your next presentation.
A horizontal bar chart that functions as a vertical list (or the other way round).
Complex time series graph to visualize detailed financial data.
Compare different the growth and decline of multiple values with up to ten up pairs of arrow bars.
X-MAS SPECIAL! Give your data a holiday theme with this special bar chart.
Slenderize your simple pie chart with this donut chart and highlight your favorite pieces.
Our free online chart maker helps you create pie charts in no time. Online, in PowerPoint or Google Slides.
Visualize your progress towards a goal or the share of a whole with this simple but effective chart.
This alarm clock will be ideal to demonstrate the balance time in your presentation.
X-MAS SPECIAL! Give your data a holiday twist and season your presentation with this special donut chart.
Plan a whole year or a day, or quickly display recurring activities/events with this beautiful agenda chart.
Present the different steps of your project with a flippable adjusting wheel.
A circular chart for milestones or recurring processes with up to ten stages.
Visualize your competitions' or projects' progress with arrows on a dartboard.
A circular diagram to visualize project and feedback processes.
Create a beautiful half-pie chart in seconds (with no tricks or workarounds as in Excel) to present your data.
Place up to six pie charts on a single page. A modern alternative to a bar chart.
Compare your data across up to six different radial bars chart on a single page.
Create a sophisticated Nightingale's Rose chart to compare periodic data or various categories across different groups.
Create your onion diagram with multiple layers of your projects' dependencies.
Easily compare multiple variables in a compelling graph with several polar axes.
An easy, quick, and super versatile line graph maker.
A super versatile area chart maker for colorful, bold visualizations
Easily visualize changes of cumulative data series using the stacked area chart.
A treemap chart is often a better choice than a pie chart. Create a sophisticated one with ease.
A stacked time series graph to visualize the part-to-whole relationship between your data.
Create a 100% stacked area chart to compare the relative weight of different data series.
Create a 100% Stacked Time Series graph to visualize proportional trends over time.
Visualize the flow from several sources to a whole with a beautiful Sankey-like diagram.
Visualize your user retention or any other simple data series using a set of sequential half circles.
Easily visualize the connotative meaning of products and services.
Visualize a before and after story with a focus on slopes.
Use a value projection to compare the values of different categories in two different moments.
Create a Venn diagram to visualize intersections and differences between groups.
Visualize project schedules and your progress flow.
Make an attractive timeline to visualize overlapping and concurrent processes with ease.
A chevron chart to visualize the whole life cycle of your project, detailing its phases and processes/activities.
Efficient project planning and scheduling with impressive timelines with just a few clicks.
Present your deadline date with this eye-catching calendar chart.
Easy to create, this timeline chart will make your project presentations and reports more compelling.
How much time is still left for your project? Visualize it like in the old days.
Create a simple timeline with icons.
Point out up to ten events along a project development with this milestone plan plotted as an arrow.
Where's your product heading? Visualize your next steps using an actual roadmap.
Make impressive and beautiful project management timelines easily with just a few clicks.
A customizable analog clock that displays a specific time
A visually attractive way to explain longer processes of a specific project or your day-to-day operations.
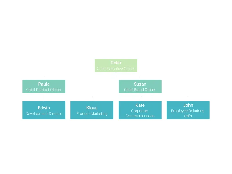
Use an organigram/logic tree to visualize the hierarchy of your company. It is also suitable for building a heritage tree.
Visualize product- and market-related opportunities to define your growth strategy.
Keep track of your vision and strategy with this well-known performance management tool.
Carry out a portfolio analysis to help you allocate resources efficiently and devise a successful business strategy.
A fantastic representation of a funnel chart from the top of it. Perfect to represent the stages of your sales process!
A visual template to develop new or document existing business models.
Show your corporate portfolio with this fanned-out color chart.
Use this table to compare product features or skills, and tell at a glance which option suits you best.
Visualize the positioning of your competition using this radar-like chart.
Gain insight into your customers using Vizzlo's Empathy Map.
Easily visualize different packages of documents using this folder chart.
This gearwheel chart perfectly fits your relationships in business processes.
Present your project milestones in a simple and compelling way with this vertical list.
A clean graphic to point out a sequence of milestones along a project.
A beautiful and highly customizable pyramid diagram with up to ten levels.
In love with diamonds? Use up to ten rhombi to visualize your milestones.
A vertical list of agenda items, bullet points, or milestones visualized as ribbons.
This signpost chart is great to visualize the different directions your project could go from here.
Easily visualize your business strengths and weaknesses, and identify opportunities and threats.
Create a beautiful funnel chart with up to six stages to map out your sales pipeline or any other process.
This diagram will be the best choice for representing your business processes.
Tachometer-like gauge modeled after a typical car dashboard.
A speedometer-like gauge with arbitrary text labels to present the direction of a project or a specific area of focus.
Visualize and compare percentages, fractions or absolute numbers with engaging icons.
Use an illustrated thermometer to display any kind of single value.
What was good about a project and what was bad? What do you like, what not? Show it using the thumbs signal.
Visualize the trade-off between two different aspects of the same thing.
A scatter plot for visualizing correlations and relationships between two variables across multiple groups.
A multivariable graph for visualizing and comparing up to four dimension of your data.
The dot plot chart is a visually appealing alternative to the bar chart for single or multiple categories of data.
Piece processes or elements of a project together with this puzzle chart.
A zoomable map for highlighting any number of countries of the world by clicking on them.
Highlight and label different areas of the human brain.
Visualize different values or fill levels using a selection of water, beer, or wine bottles.
Communicate your project growth with a visual metaphor of growing leaves on a tree.
Visualize your technology stack using delicious layers of a hamburger or sandwich.
Simplified representation of the human body. Displays a woman, a man, or both.
What's hidden below the surface of your project plan? Visualize it with an actual iceberg!
Visualize your ideas and core beliefs with this great staged light bulb graphic.
Present your data in a natural way with this beautiful leaf chart.
This scale will be ideal for showing your balanced or disbalanced values.
Won a prize or some other trophy in a competition? Show how proud you are.
Don't you miss MS Paint, too?
X-MAS SPECIAL! Tell your christmas story with christmas balls.
X-MAS SPECIAL! Prioritize your christmas wish list along a christmas tree.
Customizable version of the famous British propaganda poster from WWII.
Get your message across using a speech balloon, a thought bubble or a simple frame.
Germany's sign to indicate that you're leaving a city and the next is just around the corner.
Classical warning sign. No idea what to write on it? Try 'Sign not in use' or 'Road never ends'.
Generate a stunning word cloud (or tag cloud) with ease, just by pasting your text here.